官方微信公众号
首页
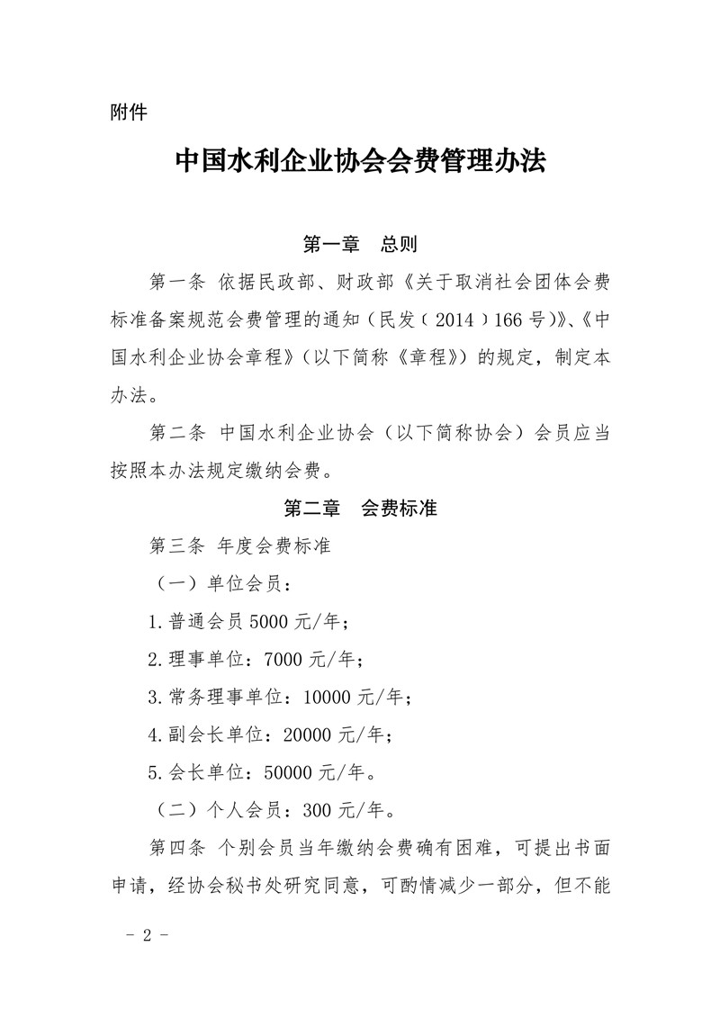
关于协会
协会简介
历史沿革
协会章程
组织领导
理事
组织机构
部门职责
协会荣誉
社会责任
收费信息公示
大事记
联系我们
新闻资讯
国内要闻
行业动态
协会动态
企业动态
通知公告
重要活动
专业服务
安全服务机构评价
信用评价
人才培训考核
“双优”评选
管理与技术咨询
团体标准
项目经理评价
QC小组竞赛活动
国际国内交流
水利企业发展论坛
推荐评优报奖
安全生产责任保险
会员中心
会员动态
水利企业发展报告
服务指南
入会程序
服务价值
会员活动
副会长单位
常务理事单位
理事单位
普通会员单位
新入会会员
党建
支部活动
中央精神
党建工作
学习资料
“三会一课”
群团活动
专家智库
安全生产
质量管理
工程建设
工程运行管理
技术标准
人才培训考核
信用评价
数字孪生(智慧水利)
信息查询
证书查询
会员查询
其他查询
专家查询
新闻资讯
位置:
首页
新闻资讯
协会动态
国内要闻
行业动态
协会动态
企业动态
通知公告
重要活动
协会动态
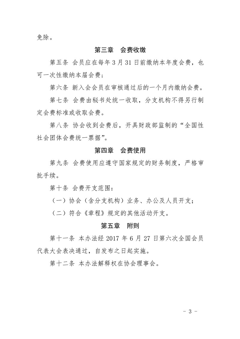
关于印发《中国水利企业协会会费管理办法》的通知
时间:2018-07-21
浏览次数:926次
返回列表
上一篇:关于印发《中国水利企业协会第五届理事会工作报告》的通知
下一篇:关于印发《中国水利企业协会第六届理事会第一次会议决议》的通知